たぶん週刊「今週の進捗」

1週間に勉強したことや実装したことをネタに、週に1回(主に土日に)更新していく予定です。「多分」なので、臨時休刊があってもご海容ください。

03/26-04/01の進捗

プロつく計画6:ランニング用走行距離計測アプリを作る

端末の位置情報にアクセスする権限を許可されたり拒否されたりした場合の処理を書きました。

だけど今回は割とサンプルコードを写したところが多かったので、後でちゃんと確認しないと…

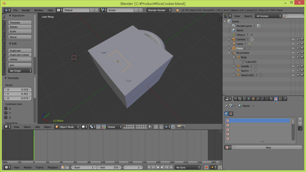
blenderによるモデリング

プログラミングできるだけじゃろくなゲームが作れない、
と思ってモデリングを始めてみました。
f:id:ZeitungM:20180402014154p:plain

ゲームキューブ 炊飯器です!