3/20 ~ 3/26 の進捗
プロつく計画5-2:ユニティちゃん迷路を作る(7週目)
小目標
シーンの遷移を実装する
- リザルトシーンの仕様を決める
先週のToDo
- (1)ゲームの目的、スコアなどについて検討する
- (2)オクルージョンカリングの続きをする
進捗
(1)について
失念していました。
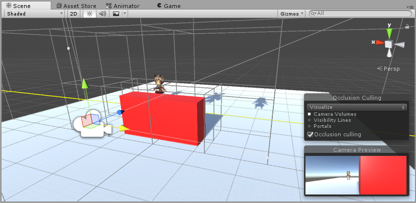
(2)について

これが

こうなる。
オクルージョンカリングわかりました(わかってない)
だけど…

こういうこともある。
その他

こんな風に壁をなくして、現在地からの迷路の構造が見えるようにしたり、

頭上にゴールの方向を示す矢印を実装したりしていました。
(図は矢印のモデリングが面倒だったので、ただの円筒形で代用しています)
(まだゴールの方向を向く機能は実装していません)
来週の小目標
シーンの遷移を実装する
- リザルトシーンの仕様を決める
来週のToDo
- (1)ゲームの目的、スコアなどについて検討する
- (2)オクルージョンカリングを本プロジェクトに適応する
- (3)矢印がゴールの方向を向く機能を作る
プロつく計画6:ランニング用走行距離計測アプリを作る(9週目)
小目標
位置情報取得ボタンの機能を実装する
先週のToDo
- 位置情報取得ボタンで何か動かしてみる(ただのToastでもよい)
- 上記のメッセージ*1の意味を調べる
進捗
(1)について

こんな感じで、ボタンを押すとToastが出るようにしました。
(2)について
失念していました。
小目標
位置情報取得ボタンの機能を実装する
来週のToDo
- Android Studioのレイアウトレンダリング時のRendering Problemメッセージの意味を調べる
- 位置情報を取得するメソッドについて調べる
その他
プロジェクトごとに記事を書くと面倒なので、
週の進捗を1記事にまとめようと思いました。
*1:Android Studioのレイアウトレンダリングのときに出たやつ